44118太阳成城集团
首页
师资队伍
学院概况
学院简介
学院领导
管理机构
师资队伍
器乐系
戏剧影视文学系
舞蹈系
表演系
键盘系
声乐表演系
音乐学系
教学科研
本科教学
研究生教育
中俄合作办学
学生工作
思想政治工作
校园文化
就业工作
党建工作
党建活动
师德师风
廉政建设
整改监督
实验室安全
政策法规
管理制度
宣传培训
安全检查
下载专区
教师下载
研究生教师下载
本科教师下载
学生下载
校友工作
校友工作
目的地搜索
Open Menu
首页
返回上一级
师资队伍
学院概况
返回上一级
学院简介
学院领导
管理机构
师资队伍
返回上一级
器乐系
戏剧影视文学系
舞蹈系
表演系
键盘系
声乐表演系
音乐学系
教学科研
返回上一级
本科教学
研究生教育
中俄合作办学
学生工作
返回上一级
思想政治工作
校园文化
就业工作
党建工作
返回上一级
党建活动
师德师风
廉政建设
整改监督
实验室安全
返回上一级
政策法规
管理制度
宣传培训
安全检查
下载专区
返回上一级
教师下载
学生下载
校友工作
返回上一级
校友工作
当前位置:
首页
>> 正文
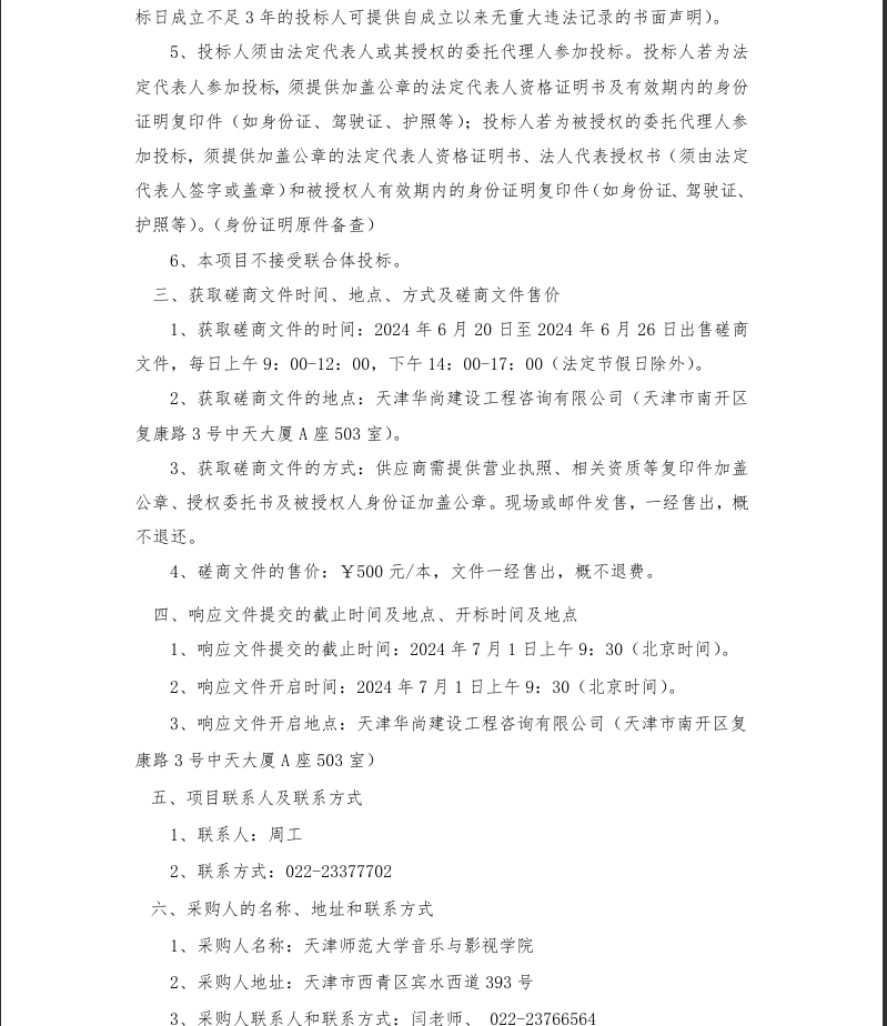
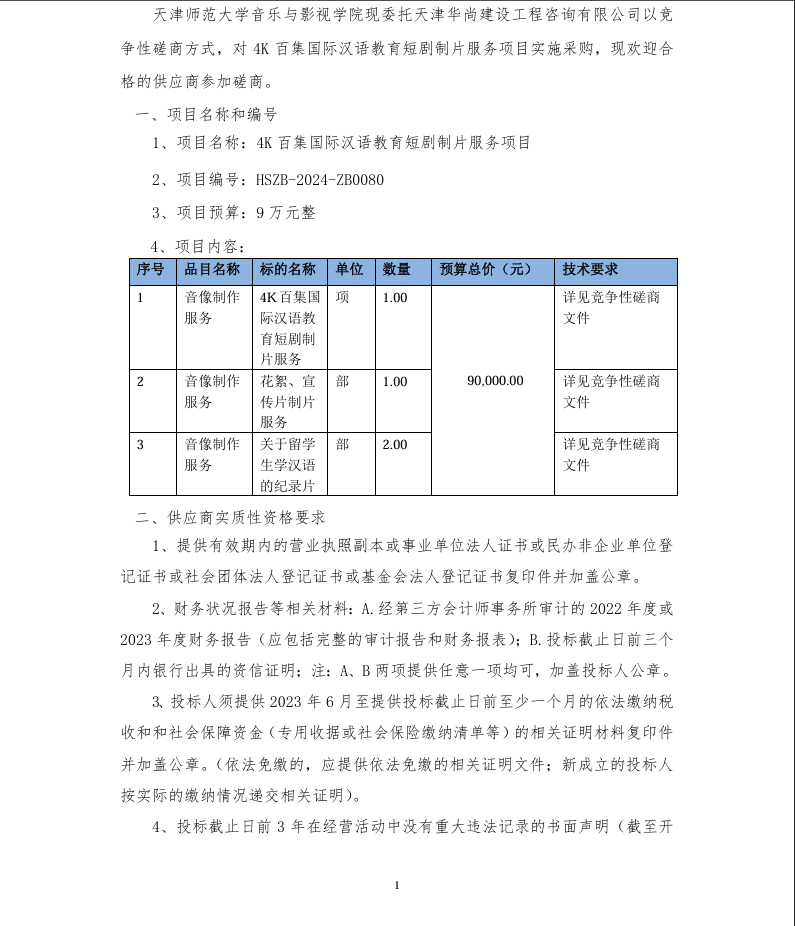
4K 百集国际汉语教育短剧制片服务项目竞争性磋商公告
2024-06-20 11:27
【
关闭窗口
】
版权所有:中国·304am永利集团(Macau)股份有限公司-Official website